暖立方旗下网站:
中国地暖网
壁挂炉网
中国采暖散热器网
舒适家居网
暖立方社区
麦舒适
扫码访问《暖立方小程序》
扫码关注《暖立方》微信公众号
商城
首页
首页
>
商城
>
空调
>
生态空调
精密空调 实验室专用空调
点击图片查看原图
单价:
¥
29800.00
品牌:
湿腾
销量:
累计出售
0
件
评价:
已有
0
条评价
人气:
已有
524
人关注
更新:
2017-02-09
数量:
件 库存500件
公司基本资料信息
您还没有登录,请登录后查看详情
商品详情
评价详情(0)
交易记录(0)
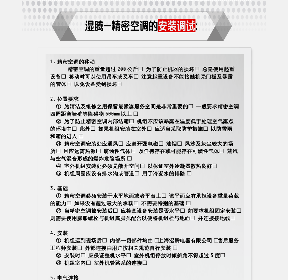
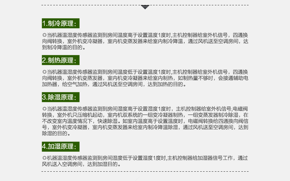
功能:制冷 制热 除湿 加湿
适用面积:5-260平方
制冷量:2.5kw -- 62kw
温度控制:12~30℃±0.5℃,±1℃
湿度控制:50~70%±2%RH,±3%RH,±5%RH
控制器:PLC智能控制器
进出风方式:前进风上出风 机器材质:不锈钢钣金,铝合金边框
正在载入评论详细...
正在载入交易记录...